杜企画(株)のCSR活動
経営理念と社会的責任 | 「至誠」を第一に考え、顧客の要求する必要な機能を確実に達成した施工を行う。 価値向上を図り、可能な限りのトータルコストの低減を提案できるよう、全社員一丸となって業務に励む。 地域に根ざした企業活動を通じて、地域経済・社会の発展の貢献に励む。 |
---|
地域志向CSR方針
杜企画株式会社の事業活動は多様なステークホルダーの皆様から成り立っております。
「気候変動への対応」を前提として様々なご意見や社会のニーズを反映しながら、地域と共存した企業活動を目指して、地域志向CSRに取り組みます。
1. 顧客(お取引先) | 誠実な仕事を心がけ、「お客様満足」を第一に考え、建築基準法等、関連法規則を順守し、お客様に信頼され、喜んでいただける安全・安心・高品質な施工をお届けし、アフターサービスの徹底を行います。 |
---|---|
2. 仕入先 | 事業を支えてくださる「仕入先」に対しては建築業法等の関連法令等を順守し、公正・誠実なお取引を行い、共に発展していくことを目指します。 |
3. 従業員 | 労働関連法令を順守し、職場環境の改善、職業意欲の向上、従業員の安全と健康を確保した職場作りを推進し、従業員との連携を大切にしながら資格取得等の能力向上の支援を積極的に行います。 |
4. 地球環境 | 「気候変動への対応」「地球環境の保全」に配慮し、リサイクル・省エネ・省資源に努めます。 天然資源や生物多様性へ配慮し、加えて製品・サービスの提供を通じて環境問題の改善に貢献するよう努めます。 |
5. 地域貢献 | 地域での安全・安心施工を行うと共に地域経済・社会の発展へ貢献し、地域の安全・防災や文化活動活性化に努めるための地域貢献活動を積極的に行います。 |
当社は上記の項目に対して、倫理法令を順守し、目標及び目的を定め、その達成に向けて全従業員が努力します。
また、このCSR方針を社内および社外に公表し、地域志向CSRマネジメント・システムとその成果を継続して改善するように努めていきます。
CSRマネジメント・ システム
不適合とは本制度の規格、会社に関連する法律、会社が定めたルール等が実施されていない、守られていない等、基準に反する状況をいう。 | 1. 不適合が発生した場合は速やかに状況を確認し、CSR担当責任者に報告の上、応急措置を施す。 2. その後、直ちに発生原因の特定をする。 3. CSR責任者及び従業員で対策会議を設け、再発防止の検討を行い、是正措置を実施する。 4. 不適合の予防措置の必要性を検討すると共に、必要に応じて予防措置をとる。 5. 3で討議された内容を記録するとともにその有効性を検討する。 |
---|
1. 横浜型地域貢献企業・認定制度のCSRマネジメント・システムが適切に維持・運用されているか、「システム評価用チェックリスト」を用いて、監査する。 2. 監査実施は、年1回、毎年4月、CSR責任者が監査する。 3. 監査結果は「内部監査報告書」に記載し、代表取締役へと報告する。 4. 代表取締役は、速やかにマネジメントレビューを実施し、改善の指示を出す。 5. 上記、「内部監査報告書」「マネジメントレビュー」は、文書管理規定に基づき、保管する。 |
倫理的行動規範
杜企画株式会社は顧客(お取引先)、仕入先、地域社会、従業員との誠実な関係を築きながら、社会の一員として責任を担った存在であることを全社員が理解し、健全かつ適切な企業活動を行います。
誠実な事業活動 | 顧客(お取引先)、仕入先、従業員等に誠実な気持ちと公平さを持って行動し、真摯な事業活動を行うことに努めます。 |
---|---|
法令の順守 | 地域社会に貢献する企業を目指し、全ての事業活動において全社員が社会的責任と公的使命を十分認識した上で適用される法令を現在及び将来にわたって遵守します。 |
従業員の人格尊重 | 人間尊重という基本精神に立ち、従業員の人格を尊重し、差別や人権損害を行わず、快適な職場環境の保全に努めます。 |
地域社会との協調 | 地域経済・地域社会の発展に貢献するために、地域と良好な関係を保ち、積極的な地域活動への参加に努めます。 |
企業情報開示と顧客情報管理 | 企業情報の開示及び説明責任を果たす一方で顧客の情報管理には最大の注意を払い、使用、保全に努めます。 |
環境の保全 | 安全で健康的な職場環境の提供と共に環境保全に配慮し、リサイクル・省資源に努めます。 |
通報者保護について | 会社運営上の不具合に対し、直接、責任者に通報することを奨励する。内部通報者は、正当な内部通報を行ったことを理由として、いかなる不利益な取り扱いも受けない。 |
以上の「倫理的行動規範」は毎年8月に見直し、全従業員へと通知し、管理PCにて原本を保管する。
法令遵守宣誓書

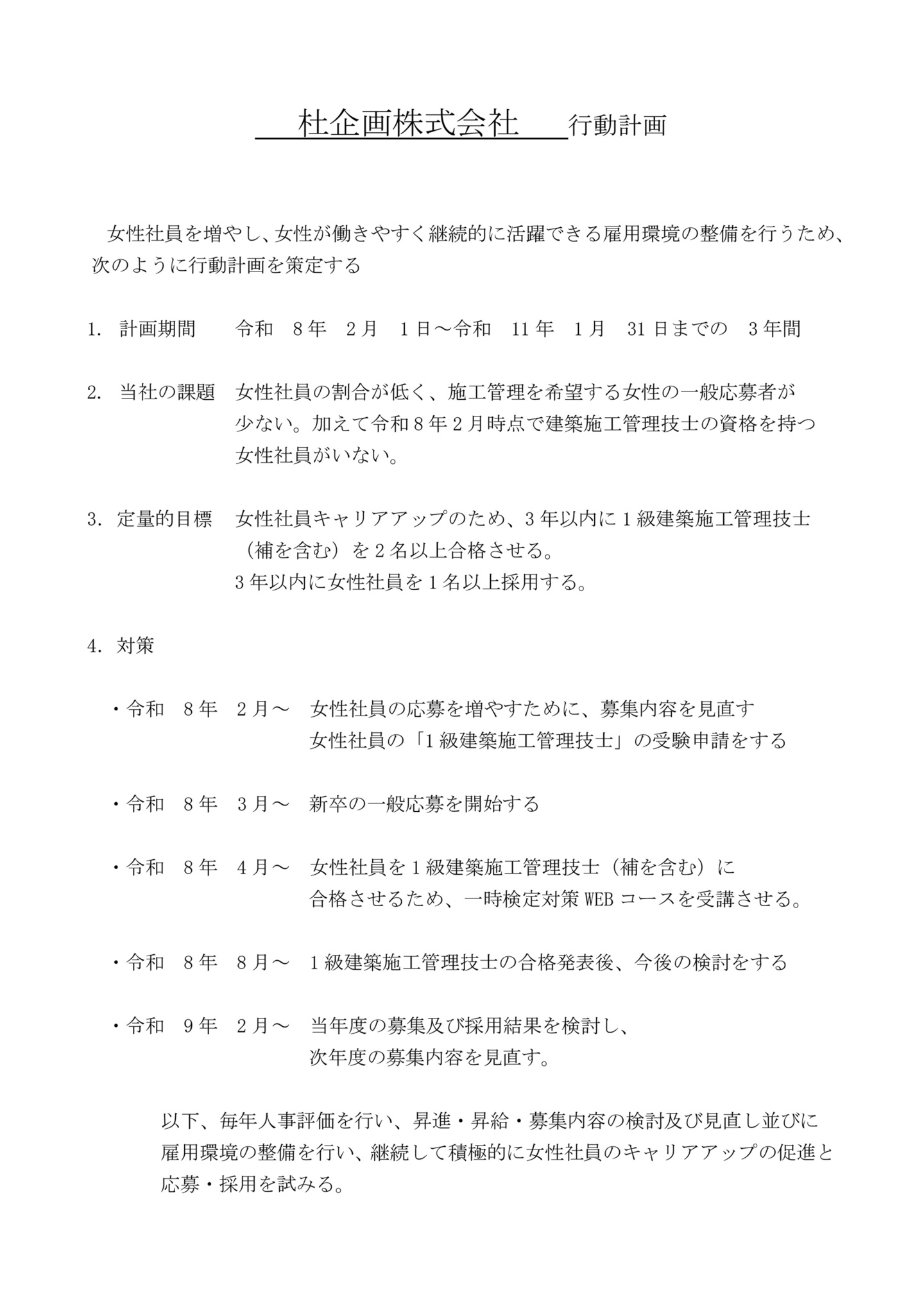
杜企画株式会社行動計画


横浜市 脱炭素取組宣言

健康経営宣言

地域志向CSR活動報告
地域社会貢献
杜企画株式会社は地域のボランティア団体に協賛し、支援活動のほか、地域住民の防災・減災・福祉意識の向上や文化振興の活性化への協力をしています。
協賛イベント報告
2015年1月16日〜20日と2014年3月7日〜11日に横浜市中区の港の見える丘公園内「山手111番館」にて開催された”東日本大震災復興応援イベント「紫苑〜想いを寄せて〜 写真展」”及び2014,2015,2016,2017年3月11日に横浜市港北区の「大倉山記念館」にて開催された”東日本大震災復興応援イベント「紫苑 〜3.11 想いを寄せて〜」の両イベントに協賛。また、社員及び社員の家族数人がスタッフとして参加。
東日本大震災、新潟県中越大震災、阪神・淡路大震災の写真展や各震災を振り返りながら、参加してくださった地域住民の皆様に自らの防災について考えていただきました。
2020年3月11日及び2021年3月11日は新型コロナウィルスの感染拡大の為、無観客のイベント配信として開催、2022年3月11日・12日に写真展を開催しました。2023年3月は現地の今をレポートする活動及び配信公演へ協賛。
2024年は5年ぶりに有観客にて開催された「紫苑 〜3.11 想いを寄せて vol.11〜」へ協賛とスタッフを派遣、2025年は親子向け「防災お話会」に協賛、スタッフ派遣をしました。
横浜建設業協会 会員
2019年より「横浜市役所建設業協会港南区会」に入会。
地域のパトロールや災害時の出動、地域住民とお祭りへの参加協力など、より一層地域に密着した企業活動・貢献活動をしています。
CSRマネジメントレビュー実施報告
2016年4月実施結果
<課題の内容>
「事務所及び各現場の防災備品について」
<ステークホルダー>
従業員、顧客
<改善点>
・2016年4月に発生した熊本地震を受けて、事務所及び各現場の防災備品、備蓄食料の確認をし、不足分を補充、賞味期限切れの保存食、保存飲料の確認と不足分を補充した
・現場対応の社員に関しては現場移動時に持ち運びやすいファイル型の防災グッズを支給した。
<レビュー内容>
・マネジメントレビュー時(毎年8月)に必ず備蓄、備蓄食料の確認をし、不足分を補充していく。
・危機管理に関して、月例等で話し合い、緊急時対応について確認をしていく
2017年6月実施結果
<課題の内容>
高温化での健康管理及び作業の快適化
<ステークホルダー>
従業員
<改善点>
・7,8月の高温化での作業効率の低下と従業員の熱中症対策並びに健康管理を根本的に改善する為、現場に携わる従業員全員に空調服を購入し、導入。
<レビュー内容 ✳︎2017年10月に振り返り>
・高温化で快適に作業ができ、作業効率が上昇した。
・熱中症対策や従業員の健康管理にも非常に効果的であった。
・今後も効果が得られる機材、機器等を検証し、積極的に導入していくこととする。
2018年5月実施結果 (✳︎横浜型地域貢献企業認定更新の関係で本年は5月に実施しました)
<課題の内容>
平成29年9月に提出された「不適合対応報告書」の振り返り
<ステークホルダー>
取引先・従業員
<改善点>
・不適合が発覚した際には、今回のような迅速かつ丁寧な対応を行い、取引先との信頼関係を密にしていけるように努める。
<レビュー内容 ✳︎2018年5月に振り返り>
・平成29年9月に提出された「不適合対応報告書」(✳︎スチール手摺の錆の発生)について、今一度振り返り、再発防止策を確認した。
この時の対応は効果的であり、その後問題が起きていないことが工事担当者より確認ができた。
2019年5月実施結果
<課題の内容>
ドライブレコーダー及び大型加湿器の導入
<ステークホルダー>
従業員・取引先
<改善点>
・未然に事故や感染症を防ぐ為に社用車にドライブレコーダーを、事務所に大型加湿器を導入した。
<レビュー内容 >
・購入後、一年以上経ち、従業員に聞き取りを行ったところ、事故や病気の発生もなく、効果を得られていることを確認できた。
・今後も効果が得られる機材、機器等を検証し、積極的に導入していくこととする。
2020年5月実施結果
<課題の内容>
新型コロナウィルス感染症対策について
<ステークホルダー>
従業員・取引先
<改善点>
・2020年2月より感染が拡大している新型コロナウィルス感染症への「ウィルス対策」について防災マニュアルに追加記載をし、感染防止に努める。
<レビュー内容 >
・新型コロナウィルス感染症防止の為、「防災マニュアル」に感染症について詳細、予防について、症状があった場合の対応を追記し、従業員への周知の徹底を行った。
・現場では取引先、各業者への体温チェック、手指消毒を徹底した。
・テレワークが可能な従業員は緊急事態宣言中はテレワークとした。
今後も情報収集をしながら、感染症対策を徹底し、感染症防止に努める。
2021年5月実施結果
<課題の内容 1>
新型コロナウィルス感染症対策について
<ステークホルダー>
従業員・取引先
<改善点>
・昨年に引き続き、今もなお感染が拡大している新型コロナウィルス感染症への「ウィルス対策」についての対策を考え、感染防止に努める。
・必要に応じて、PCR検査や抗原検査を会社負担で行うこととした(危険回避)
<レビュー内容 >
・新型コロナウィルス感染症防止の為、本社、現場事務所共に都度消毒、換気に努めた。
・本社では各部屋に1台ずつ空気清浄機を追加購入し、常時稼働させるようにした。
・現場では引き続き取引先、各業者への体温チェック、手指消毒を徹底した。
・ワクチン接種が可能になり次第、職域接種も含め、できる限り早めの接種を進めていくことにする。
今後も情報収集をしながら、感染症対策を徹底し、感染症防止に努める。
2021年5月実施結果
<課題の内容 2>
各測定器の定期校正について
<ステークホルダー>
従業員
<改善点>
・「計測器使用記録表」により各測定器を管理しているが、直近の校正が1年以上前であった。定めている1年の校正を遵守する必要がある。
<レビュー内容 >
・各測定器については、現場ごと必要に応じて業者から都度レンタル品を用意することにより、当社での測定器について利用する機会が非常に少なく、適切なタイミングで校正できていなかった。
・測定器の内、校正対象の機器について社外校正を実施する必要がある。
・使用時に校正期間切れにならないように「計測器使用記録表」に次回校正日を明記する。
2022年5月実施結果
<課題の内容>
新型コロナウィルス感染症対策について
<ステークホルダー>
従業員・取引先
<改善点>
・少しずつ収まってきているが、今もなお感染が拡大している新型コロナウィルス感染症への「ウィルス対策」についての対策を考え、感染防止に努める。
・必要に応じて、PCR検査や抗原検査を会社負担で行うこととした(危険回避)
<レビュー内容 >
・新型コロナウィルス感染症防止の為、本社、現場事務所共に都度消毒、換気に努めた。
・現場では引き続き取引先、各業者への体温チェック、手指消毒を徹底した。
・夏は熱中症対策も合わせて引き続き情報収集をしながら感染症対策、感染症防止に努める。
今後も情報収集をしながら、感染症対策を徹底し、感染症防止に努める。
2023年6月実施結果
<課題の内容>
「目的」「目標」「実施計画」の見直し
<ステークホルダー>
従業員・地域住民・取引先・地球環境
<改善点>
・毎年計画を立てている「目的」「目標」「実施計画」一覧を見直したところ、達成度が想定よりも低かったため、新たに項目を設け、より目標達成できるように努める
<レビュー内容 >
・CSR担当の渡邊と代表の池田と打ち合わせをし、より目標達成度を高めるため、「目的」「目標」「実施計画」に『内部外部の課題 利害関係者のニーズ』欄を設け、従業員に周知徹底することにした。
2024年6月実施結果
<課題の内容>
「Y-SDGsのランクアップについて」
<ステークホルダー>
従業員・地域住民・取引先・地球環境
<改善点>
・地域へより貢献し、加えて公共受注工事の幅を広げる必要があるため、Y-SDGsを「Superior」にランクアップする取り組みを行う。
<レビュー内容 >
・Y-SDGsを「Superior」にランクアップするため、前回の審査で足りなかった「環境」について社員全体で話し合いを設け、一生環境や地域へと貢献できる活動を行う。